• 客户端

    小O设计库

    Windows客户端

    • {{ v }}

    小O设计库 · 一站式素材管理工具

    千万模型素材 | 素材本地管理 | 支持3D/SU一键拖拽 | 实现MAX软件内一键渲染

    • {{item.introduce}}
  • 上传
  • 充值
  • VIP
    了解会员 >
  • 签到
当前位置:

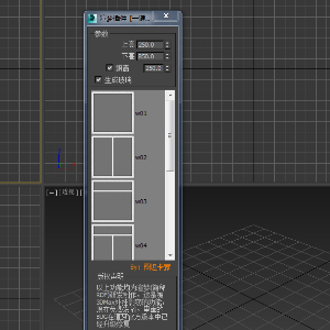
一键换色插件 提取码:bld2

亲测可用 安全无毒
软件大小:10 MB 界面语言:简体中文版
更新时间:2026-03-03 运行支持:64位
运行环境:Win7/Win8/Win10 软件授权:免费
免费下载
下载须知 任何单位或个人认为本网页内容可能涉嫌侵犯其合法权益,请及时和欧模网联系。欧模网将会第一时间移除相关涉嫌侵权的内容。欧模网上关于用户或其发布的相关内容均由用户自行提供,用户依法应对其提供的任何信息承担全部责任,欧模网不对此承担任何法律责任。
我要提问

累计解决7654+个软件问题

免责声明:此软件为【心晴味道】进行上传及发布,仅供“个人学习、研究、欣赏使用”,不构成商业目的,如需商业用途,请到官方购买正版软件,追究法律责任与“欧模网”无关!
软件介绍
提取码:bld2 
 

这个小插件的用途主要是用在我们去用它来随机给场景物体换一个本色,一般会用在室外大场景区分开来。  

网友评论 ({{ paginationData && paginationData.total || 0 }})
表情
  • {{ item }}
发表评论